Ответы
Ответ дал:
1
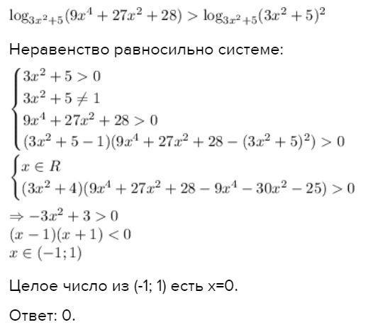
Неравенство равносильно системе:
Целое число из (-1; 1) есть х=0.
Ответ: 0.
Приложения:

Вас заинтересует
3 года назад
3 года назад