• Предмет: Алгебра
  • Автор: elvirasalavatova
  • Вопрос задан 2 года назад

Помогите решить пожалуйста

Приложения:

Ответы

Ответ дал: artalex74
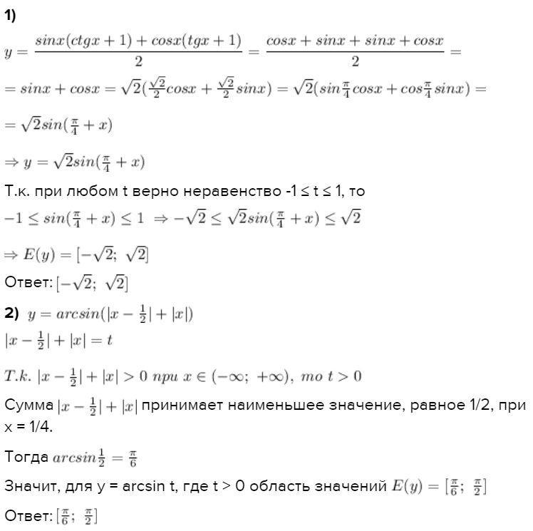
1

1)

y=\dfrac{sinx(ctgx+1)+cosx(tgx+1)}{2}=\dfrac{cosx+sinx+sinx+cosx}{2}=\\\\=sinx+cosx=\sqrt{2}(\frac{\sqrt{2}}{2}cosx+\frac{\sqrt{2}}{2}sinx)=\sqrt{2}(sin\frac{\pi }{4}cosx+cos\frac{\pi }{4}sinx)=\\\\=\sqrt{2}sin(\frac{\pi }{4}+x)\\\\\Rightarrow y=\sqrt{2}sin(\frac{\pi }{4}+x)

Т.к. при любом t верно неравенство -1 ≤ t ≤ 1, то

-1\leq sin(\frac{\pi }{4}+x)\leq 1\ \Rightarrow -\sqrt{2}\leq \sqrt{2}sin(\frac{\pi }{4}+x)\leq \sqrt{2}\\\\ \Rightarrow E(y)=[-\sqrt{2};\ \sqrt{2}]

Ответ: [-\sqrt{2};\ \sqrt{2}]

2)  y=arcsin(|x-\frac{1}{2}|+|x|)

|x-\frac{1}{2}|+|x|=t\\\\ T.k.\ |x-\frac{1}{2}|+|x| > 0\ npu\ x\in (-\infty;\ +\infty),\ mo\ t>0

Сумма |x-\frac{1}{2}|+|x| принимает наименьшее значение, равное 1/2, при х = 1/4.

Тогда arcsin\frac{1}{2} =\frac{\pi }{6}

Значит, для у = arcsin t, где t > 0 область значений E(y)=[\frac{\pi }{6};\ \frac{\pi }{2}]

Ответ: [\frac{\pi }{6};\ \frac{\pi }{2}]

Приложения:
Вас заинтересует