• Предмет: Алгебра
  • Автор: rutimosa
  • Вопрос задан 2 года назад

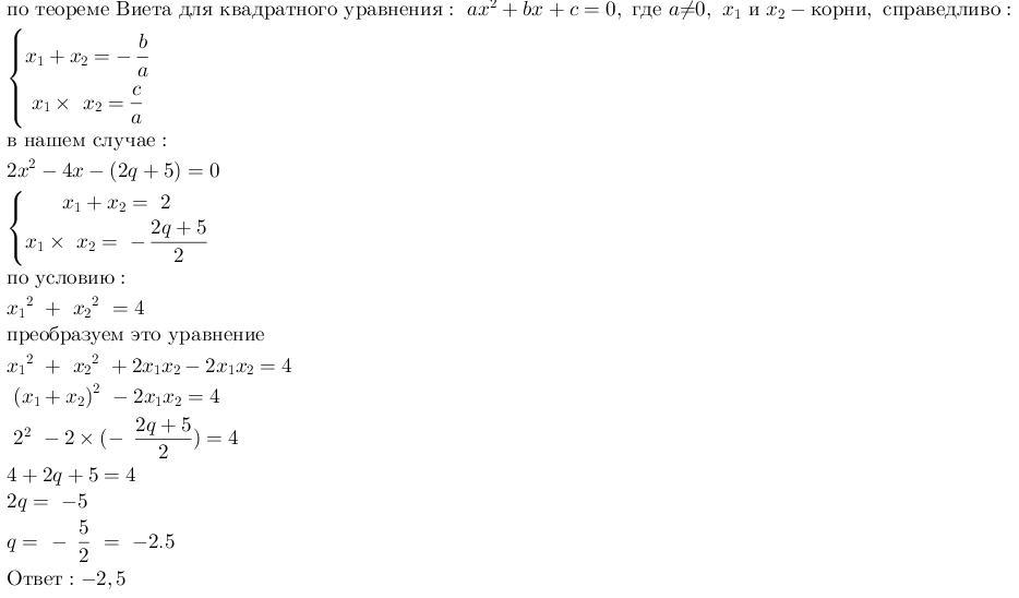
сумма квадратов корней уравнения 2x²-4х-(2q+5)=0 равна 4-м. найдите q.

Ответы

Ответ дал: Аноним
3

..........................................................

Приложения:
Ответ дал: Dushzhanov987
2

\sf 2x^2-4x-(2q+5)=0\;\;\;\;\;\;\;\; |:2 \\ x^2-2x-\dfrac{2q+5}{2}=0

По т. Виета:

\left\{\begin{gathered}x_1x_2=-\dfrac{2q+5}{2}\;\; |\cdot 2\\ x_1+x_2=2\\x_1^2+x_2^2=4\\\end{gathered}\right.  \sf\left\{\begin{gathered}2x_1x_2=-(2q+5)\\ (x_1+x_2)^2=4\\x_1^2+x_2^2=4\\\end{gathered}\right. \displaystyle \left \{ {{x_1^2+2x_1x_2+x_2^2=4} \atop {2x_1x_2=-(2q+5)}} \right. \\ \left \{ {{2x_1x_2=0} \atop {2x_1x_2=-(2q+5)}} \right. \Rightarrow -(2q+5)=0; \;\;\;\;\; \boxed{q=-2,5}

Ответ: -2,5

Вас заинтересует