• Предмет: Алгебра
  • Автор: branna2202
  • Вопрос задан 2 года назад

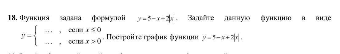
Помогите решить пожалуйста

Приложения:

Ответы

Ответ дал: Аноним
0

Решение задания приложено

Приложения:
Вас заинтересует