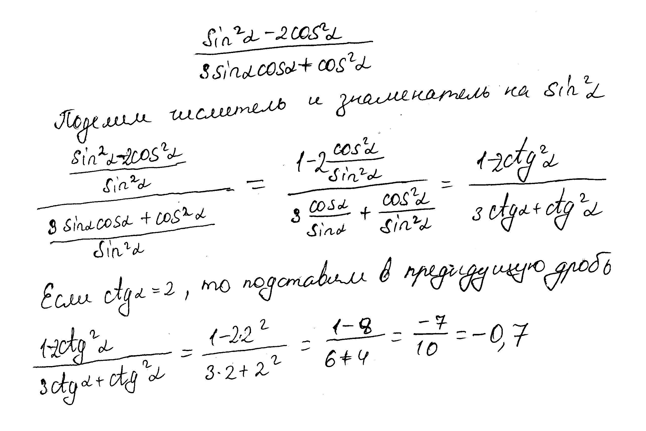
Помогите с решением подробнее
Приложения:

Аноним:
Вчера или сегодня такое уже решали.
Ответы
Ответ дал:
2
Ответ:
А) -0,7
Пошаговое объяснение:
Решение в приложении
Приложения:

Вас заинтересует
1 год назад
1 год назад
2 года назад
2 года назад
3 года назад
3 года назад
8 лет назад