• Предмет: Геометрия
  • Автор: nilochka2005
  • Вопрос задан 2 года назад

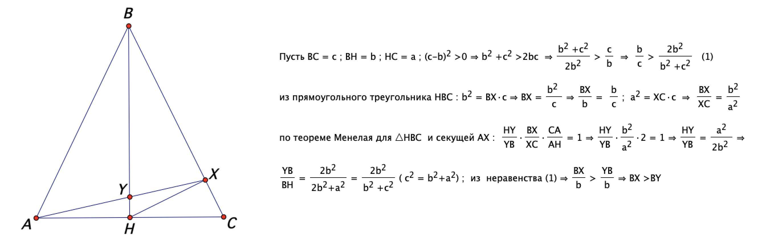
в треугольнике ABC AB=BC,ВН-высота,HХ-высота в треугольнике ВСН.Отрезок АХ пересекает ВН в точке Y. Что длиннее--ВХ или ВY


antonovm: BX конечно , только решение пока алгебраическое , некрасивое

Ответы

Ответ дал: antonovm
1

Ответ:

BX > BY

Объяснение:

Приложения:
Вас заинтересует