• Предмет: Геометрия
  • Автор: lick123
  • Вопрос задан 2 года назад

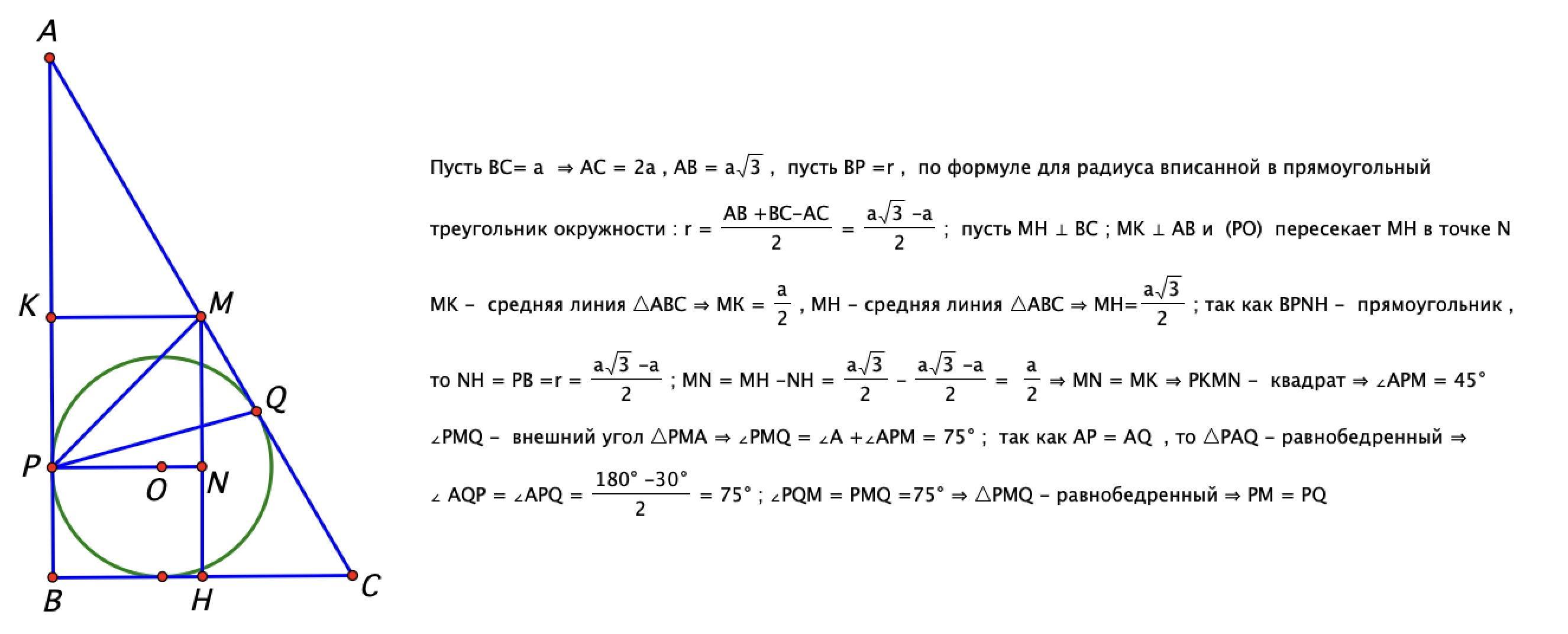
У трикутнику ABC ∠B = 900 , ∠A = 300 . Вписане коло дотикається до сторони АВ у точці Р, а до сторони АС – у точці Q; M — середина сторони AC. Доведіть, що PM = PQ.


antonovm: красиво не получилось :

Ответы

Ответ дал: antonovm
1

Ответ:

Объяснение: Решение : //////////////////////

Приложения:
Вас заинтересует