Ответы
Ответ дал:
0
Ответ:
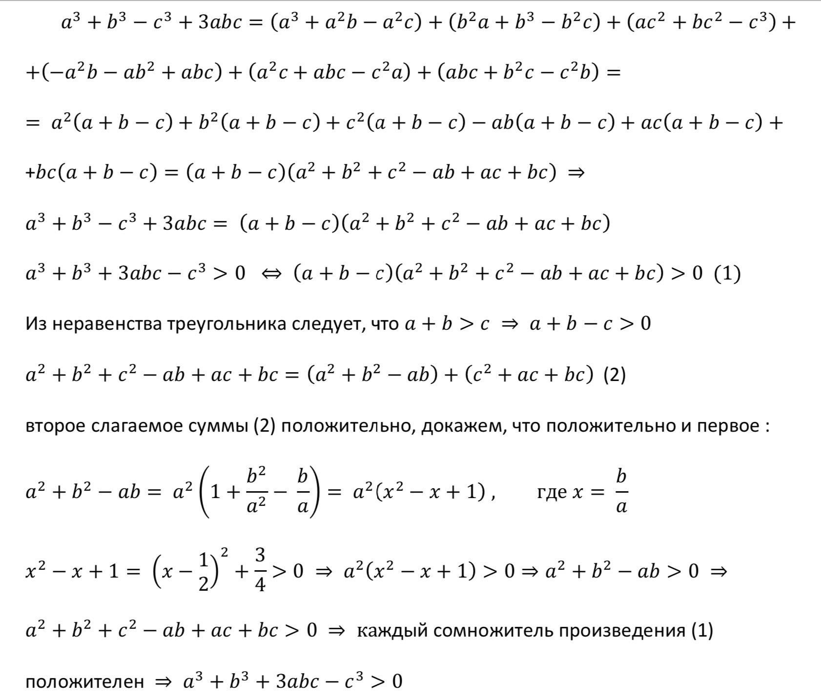
Объяснение: Решение : ////////////////
Приложения:

Вас заинтересует
1 год назад
2 года назад
3 года назад
3 года назад
8 лет назад