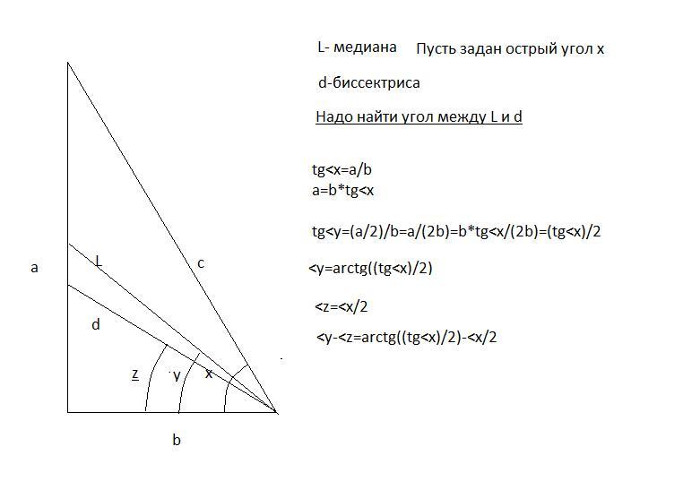
В прямоугольном треугольнике из вершины острого угла, равного а, проведены медиана и биссектриса. Найдите угол между медианой и биссектрисой.
Simba2017:
https://znanija.com/task/32653568
Ответы
Ответ дал:
1
.....................................................
Приложения:

Вас заинтересует
1 год назад
2 года назад
3 года назад
3 года назад
8 лет назад
8 лет назад