• Предмет: Геометрия
  • Автор: WhataMataFon
  • Вопрос задан 2 года назад

Задание во вложении даю 40 баллов​

Приложения:

Ответы

Ответ дал: Рэйнбоу2002Деш
2

Ответ:

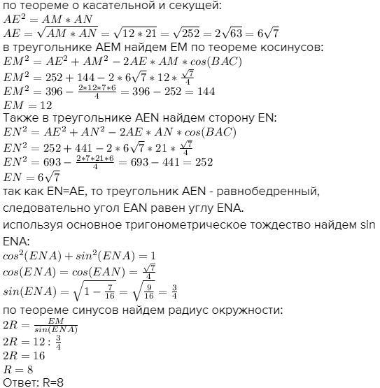
ответ во вложении

Объяснение:

Приложения:
Вас заинтересует