• Предмет: Математика
  • Автор: korbansalexa
  • Вопрос задан 2 года назад

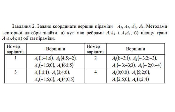
третий вариант пожалуйста

Приложения:

Ответы

Ответ дал: dnepr1
1

а) Находим векторы: А1А2 = (3-1=2; 4-1=3; 0-1=-1) = (2; 3; -1).

                                     А1А4 = (4-1=3; 0-1=-1; 5-1=4) = (3; -1; 4).

Их скалярное произведение равно: 6 - 3 - 4 = -1.

Находим модули векторов: |A1A2| = √(4 + 9 + 1) = √14.

                                                 |A1A4| = √(9 + 1 + 16) = √26.

Косинус угла между ними равен -1/(√14*√26) = -1/(2√91).

Угол равен arc cos (-1/(2√91)) = 1,6232 радиан =  93,0045 градуса.

б) Находим вектор: А1А3 = (-1-1-2; 5-1=4; 6-1=5) = (-2; 4; 5).

Для определения площади грани А1А2А3 находим векторное произведение векторов А1А2 и А1А3.

Произведение векторов      

a × b = {aybz - azby; azbx - axbz; axby - aybx}      

А1А2 х А1А3 = {15 + 4 = 19; 2 - 10 = -8; 8 + 6 = 14} = {19; -8; 14}.

Модуль этого произведения равен: √(361+64+196) = √621  = 3√69.

Площадь равна (1/2)*3√69 = 3√69/2 ≈ 12,45994 кв.ед.

в) Объём равен (1/6) смешанного векторного произведения:

V = (1/6)*(А1А2 х А1А3)xA1A4 = (1/6)*(19*3+(-8)*(-1)+14*4) = 121/6 ≈ 20,167 куб.ед.

Вас заинтересует