• Предмет: Алгебра
  • Автор: pomogite11158
  • Вопрос задан 2 года назад

Помогите!! Очень срочно!
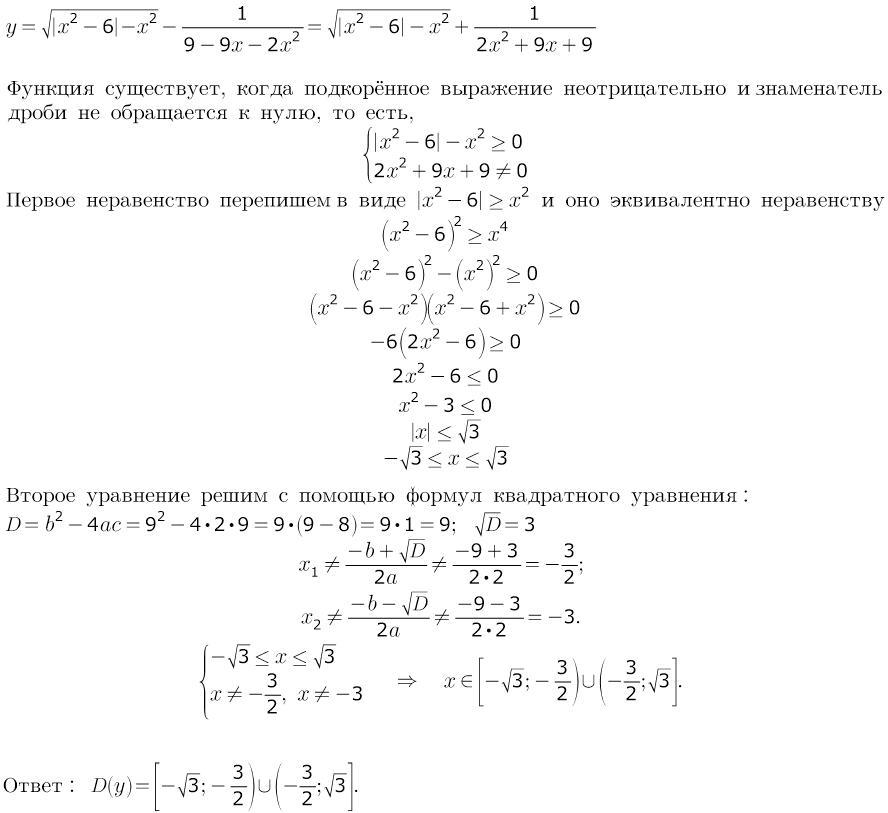
Найти область определения функции
y = \sqrt{ |x {}^{2} - 6 | - x {}^{2} } - \frac{1}{9 - 9x - 2x {}^{2} }

Ответы

Ответ дал: Аноним
4

Ответ: фото

Объяснение:

Приложения:

aleksoref: Помогите пожалуйста
https://znanija.com/task/32841166
Вас заинтересует