• Предмет: Химия
  • Автор: Sharibjanovaalya
  • Вопрос задан 2 года назад

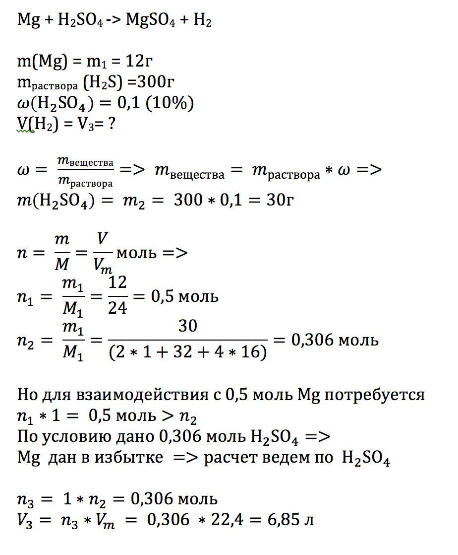
определить объем водорода который образуется при взаимодействии 12гр магния и 300 гр 10 процентного раствора серной кислоты ОЧЕНЬ СРОЧНО!!!!!!!!!!!!!!!!!! 29 БАЛЛОВ!!!!!!!!

Ответы

Ответ дал: Nastya808080
0

Ответ:

6,85 л

Объяснение:

Приложения:
Вас заинтересует