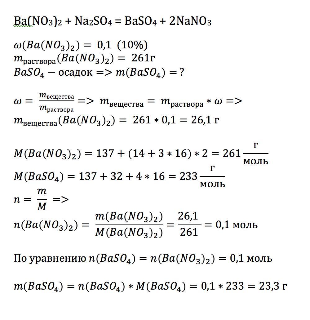
Какова масса осадка, полученного при взаимодействии 261 грамма 10% раствора нитрата бария с сульфатом натрия? С развернутым решением, пожалуйста
Ответы
Ответ дал:
3
Ответ:
23,3 г
Объяснение:
Приложения:

Вас заинтересует
1 год назад
2 года назад
2 года назад
3 года назад
3 года назад
8 лет назад