Ответы
Ответ дал:
2
Відповідь:
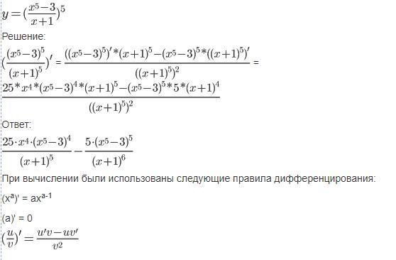
Тримай друже
Покрокове пояснення:
Приложения:

Вас заинтересует
2 года назад
2 года назад
3 года назад
8 лет назад