Ответы
Ответ дал:
1
Ответ:
1) Наибольшее: y(1) = 1/2
Наименьшее: y(0) = 0
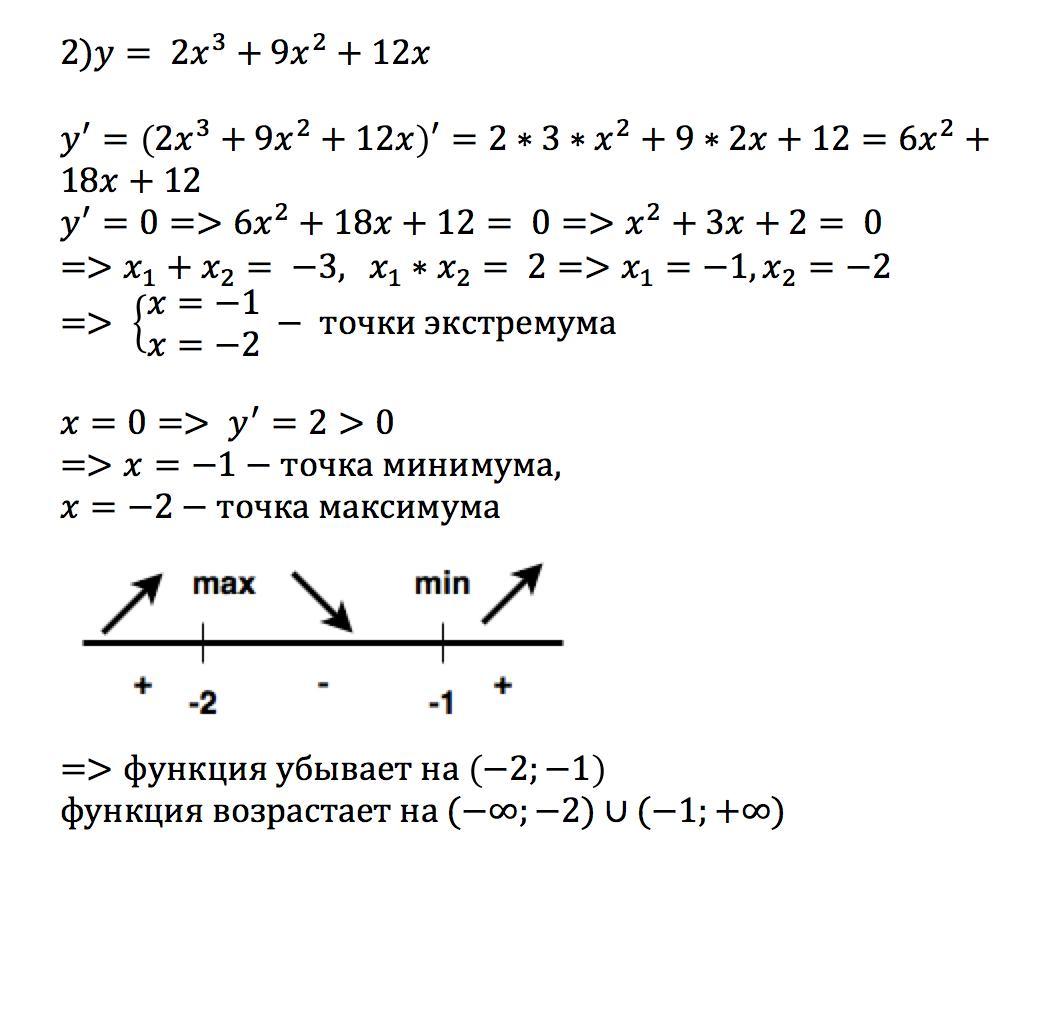
2) Убывает на (-2;-1)
Возрастает на (-∞;-2) ∪ (-1;+∞)
3) y = 0 - минимум
y = 1/108 - максимум
4) 4
Пошаговое объяснение:
Приложения:



Вас заинтересует
1 год назад
1 год назад
2 года назад
3 года назад
8 лет назад