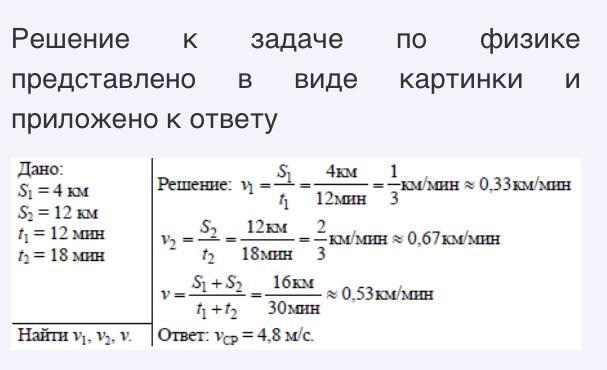
автобус 4 км пути проехал за 12 мин, затем 18 мин он двигался с другой скоростью. Определите эту скорость и путь, который автомобиль прошел с этой скоростью, если средняя скорость его движения 32 км/ч
Ответы
Ответ дал:
3
Вот ответ в виде фото.
Приложения:
ellll89:
Там надо найти путь и скорость, а не скорости
Вас заинтересует
2 года назад
2 года назад
2 года назад
3 года назад
3 года назад
9 лет назад
9 лет назад