• Предмет: Физика
  • Автор: nurzhanovnaaydana99
  • Вопрос задан 2 года назад

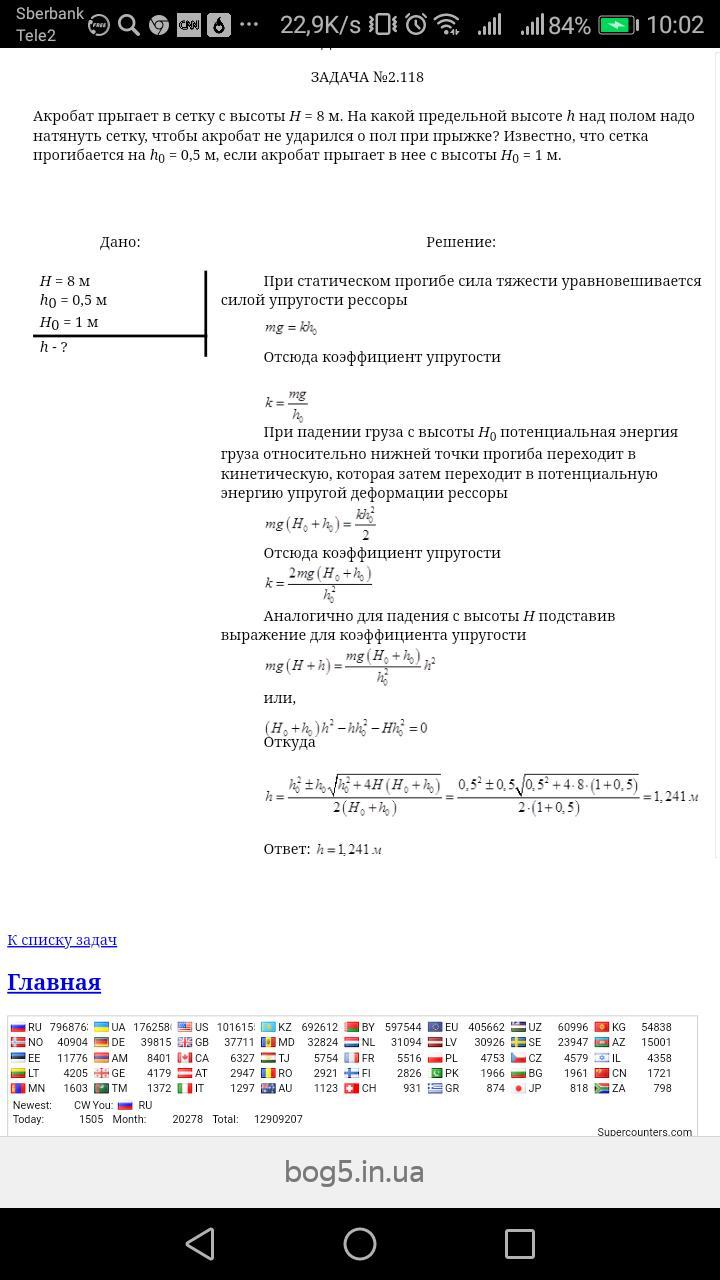
Акробат прыгнет с высоты до H1 = 8 м в сетке. Чтобы избежать удара по полу при прыжке на акробата, какую точку h1 следует расположить над полом? И если бы акробат прыгал с улья на H2 = 1 м, высота натяжения сетки была бы h2 = 0,2 м.

Ответы

Ответ дал: viktoriavasileva4123
0

Ответ:

Объяснение:в решении только формул писать и само решение

Приложения:
Вас заинтересует