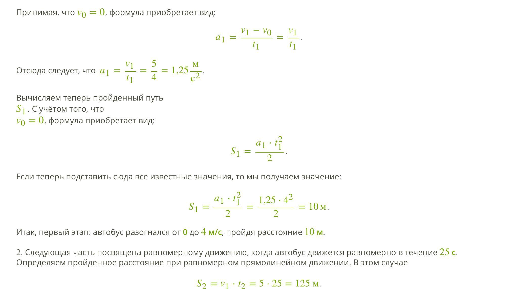
Автобус начинает своё движение от остановки и за 4 с увеличивает свою скорость до 18 км/ч . Затем 25 с автобус едет с постоянной скоростью и перед светофором тормозит, останавливается, до полной остановки движется в течение 10 с. Вычисли полный пройденный путь этим автобусом.
Ответ: м
Ответы
Ответ дал:
19
Ответ:
160м
Объяснение:
Подробно на фото
Приложения:



Вас заинтересует
1 год назад
2 года назад
2 года назад
3 года назад