• Предмет: Алгебра
  • Автор: brivach76
  • Вопрос задан 2 года назад

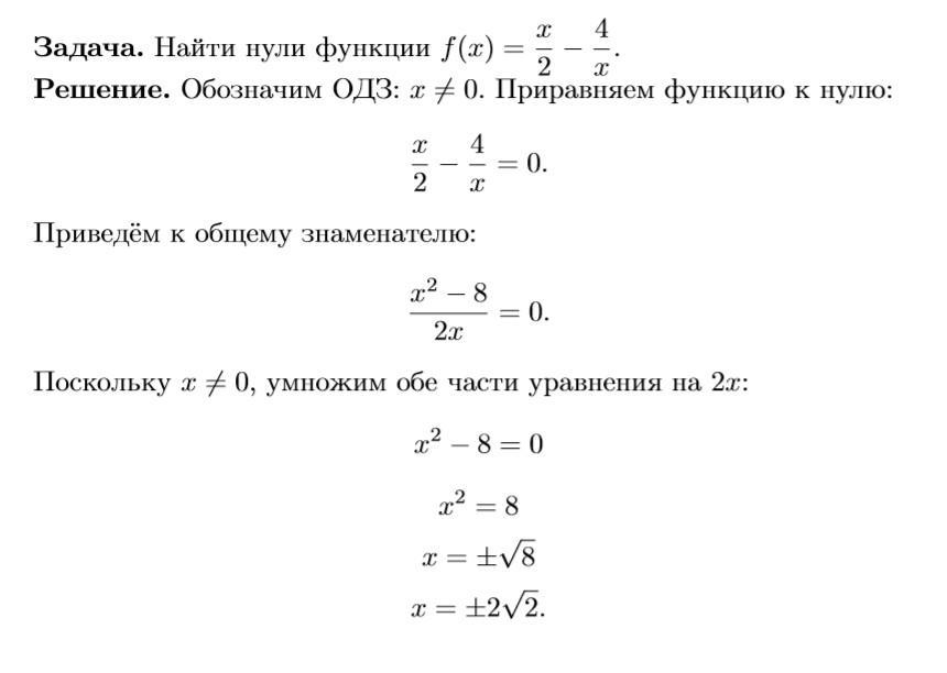
Найти нули функции f(x)=x/2-4/x


genius20: Приравняем выражение к нулю: x/2-4/x=0. Приведём к общему знаменателю: (x^2-8) / (2x) = 0. Учитывая, что икс не может равняться нулю, умножим выражение на 2x:
genius20: x^2-8=0 →→ x^2=8 →→ x=±sqrt(8)= ±2sqrt(2)
genius20: sqrt — квадратный корень

Ответы

Ответ дал: genius20
0

Если будут какие-нибудь вопросы — задавайте. Если мой ответ оказался полезен, нажимайте «спасибо» и отмечайте его как «лучший ответ».

Приложения:
Вас заинтересует