• Предмет: Алгебра
  • Автор: Аноним
  • Вопрос задан 2 года назад

18 БАЛЛОВ!!!
помогите, пожалуйста, люди добрые...

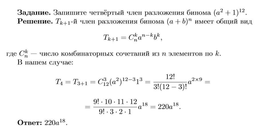
(Бином Ньютона. 9 класс)​

Приложения:

Ответы

Ответ дал: genius20
1

Если будут какие-нибудь вопросы — задавайте.

Приложения:

Аноним: ПОЧЕМУ УДАЛИЛ?(((
Аноним: Оставил бы(
genius20: Хотя я понял ошибку, сейчас исправлю и перезалью
Аноним: Ох, спасибо огромное, заранее. Жду❤
genius20: перезалил
Аноним: СПАСИБО БОЛЬШОЕ, ВЫ ПРОСТО СПАСЛИ МЕНЯ. СЕРЬЕЗНО.
genius20: пожалуйста)
Аноним: ❤❤❤
genius20: Проверил на компьютере — решение точно верное. А в первый раз я нашёл 4-й член с конца, то есть 8-й.
Аноним: Да, я посмотрела, с ответом сошлось. Все верно. Спасибо еще раз.
Вас заинтересует