• Предмет: Алгебра
  • Автор: mila1996
  • Вопрос задан 11 лет назад

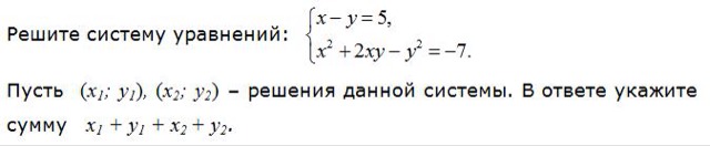
Помогите пожалуйста с системой

Приложения:

Ответы

Ответ дал: Senpoliya
0
 left { {{x-y=5} atop {x^2+2xy+y^2=-7}} right.
x=5+y
(5+y)^2+2*(5+y)*y-y^2 = -7
25+10y+y^2+10y+2y^2-y^2+7 = 0
2y^2+20y+32 = 0
y^2 + 10y + 16=0
по теореме Виета: у1 = 2    у2 = 8
х1 = 5 + 2 = 7
х2 = 5 + 8 = 13
7 + 2 + 13 + 8 = 30
Ответ: 30
Вас заинтересует