• Предмет: Геометрия
  • Автор: Kebcp
  • Вопрос задан 2 года назад

Помогите пожалуйста решить​

Приложения:

Ответы

Ответ дал: pro100scroogeoyp3io
1

Ответ:

Объяснение:

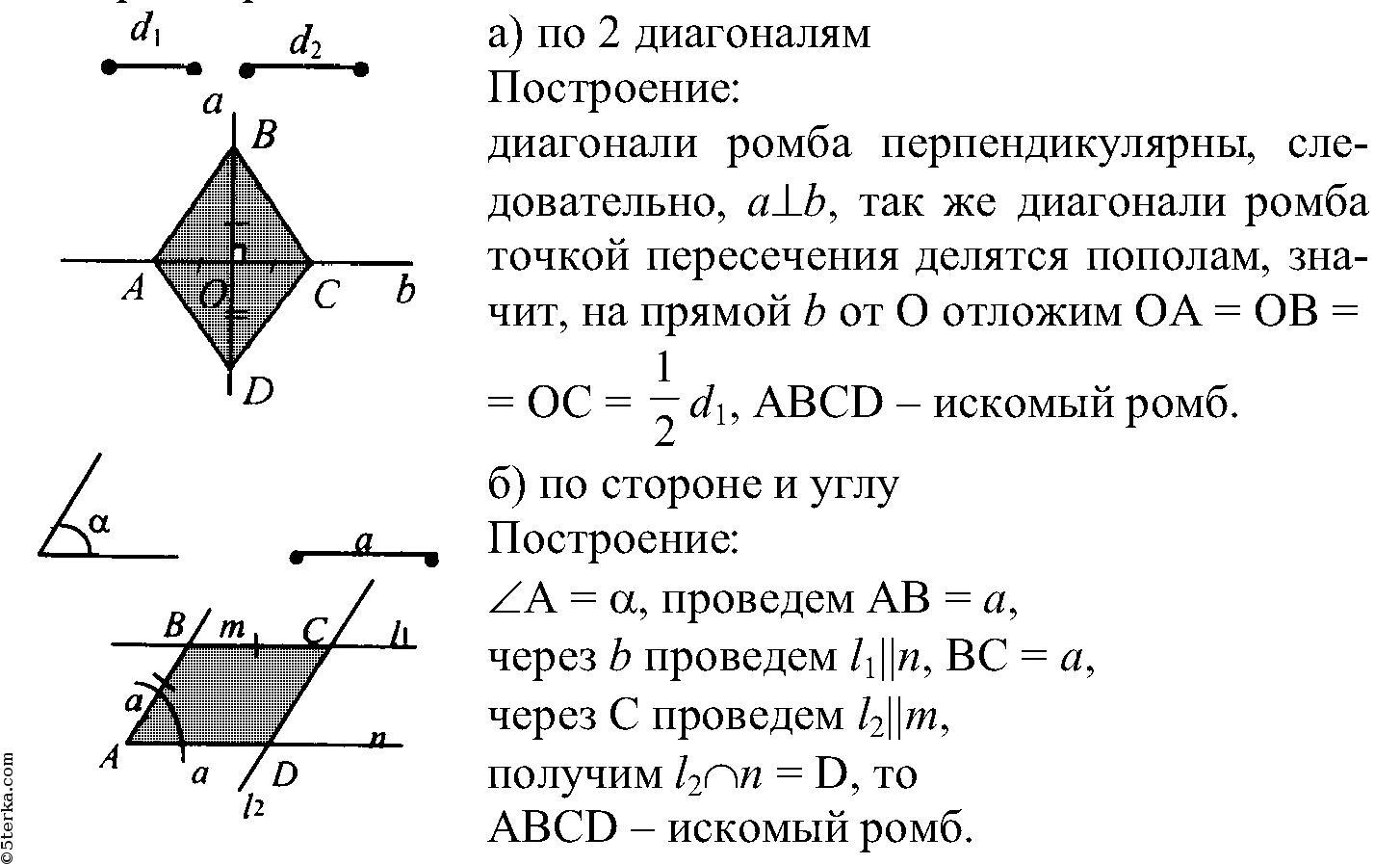
Тут всё подробно расписано как строить и заодно с пояснением - держи)

Приложения:
Вас заинтересует