Даю 10 баллов
Помогите пожалуйста
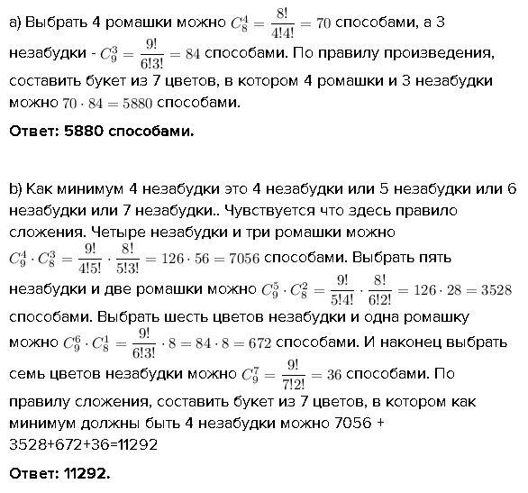
Асель собрала цветы: 8 ромашек и 9 незабудок. Сколькими способами можно составить букет из 7 цветов, если: а) в букете 4 ромашки и 3 незабудки; b) в букете как минимум должны быть 4 незабудки?
Ответы
Ответ дал:
2
1) в букете 4 ромашки и 3 незабудки
Значит нужно выбрать 4 ромашки из 8 и 3 незабудки из 9
2)в букете как минимум должны быть 4 незабудки
Минимум значит то букеты могут быть такими
4нез+3ром или 5нез+2ром или 6нез+1ром или 7 нез
Ответ дал:
3
Ответ:...........
Объяснение:
Приложения:

Вас заинтересует
1 год назад
1 год назад
2 года назад
2 года назад
3 года назад
3 года назад
8 лет назад
8 лет назад