• Предмет: Физика
  • Автор: wwwwwwwsssssskkkkkk
  • Вопрос задан 2 года назад

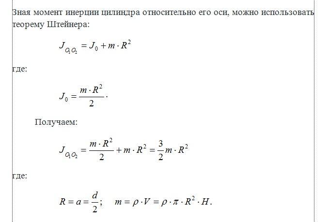
Чему равен момент инерции цилиндра с диаметром основания d и высотой H относительно оси совпадающей с его образующей ?Плотность материала цилиндра p

Приложения:

Аноним: есть решение этого задания
смотри дату 2 октября

ссылка---> all-reshenie
сайт «математика физика химия матан термех сопромат»
wwwwwwwsssssskkkkkk: Там этого нет

Ответы

Ответ дал: DedStar
56

Ответ:

Объяснение:

Решение задачи смотри в прикрепленном файле:

Приложения:
Вас заинтересует