• Предмет: Алгебра
  • Автор: Lavalik2
  • Вопрос задан 2 года назад

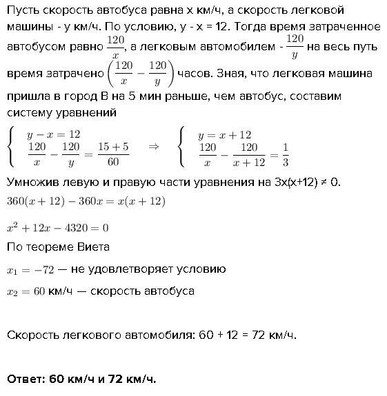
Решите задачу с помощью системы уравнений. Расстояние между городами А и В равно 120 км. Из города А в город В вышел автобус, а через 15 мин - легковая машина, скорость которой больше скорости автобуса на 12 км/ч. Легковая машина пришла в город В на 5 мин раньше, чем туда прибыл автобус. Найдите скорости автобуса и легковой машины.


Simba2017: время есть?
Simba2017: https://znanija.com/task/32963283
Simba2017: по моему она
Lavalik2: Сколько лет, сколько зим)
Lavalik2: Спасибо

Ответы

Ответ дал: Аноним
124

Ответ: фото.

Объяснение:

Приложения:
Вас заинтересует