Ответы
Ответ дал:
2
|x²-x+1|≥|x²-3x+4|
рассмотрим x²-x+1
D = 1 - 4 =-3 < 0
при квадрате стоит положительное число - ветви параболы вверх, дискриминант отрицательный . Значит принимает все время положительные значения и модуль открывается x²-x+1
рассмотрим x²-3x+4
D = 9 - 16 = -7 < 0
при квадрате стоит положительное число - ветви параболы вверх, дискриминант отрицательный . Значит принимает все время положительные значения и модуль открывается x²-3x+4
x²-x+1 ≥ x²-3x+4
3х - x ≥ 4 - 1
2x ≥ 3
x ≥ 3/2
x∈ [1.5, +∞)
Ответ дал:
2
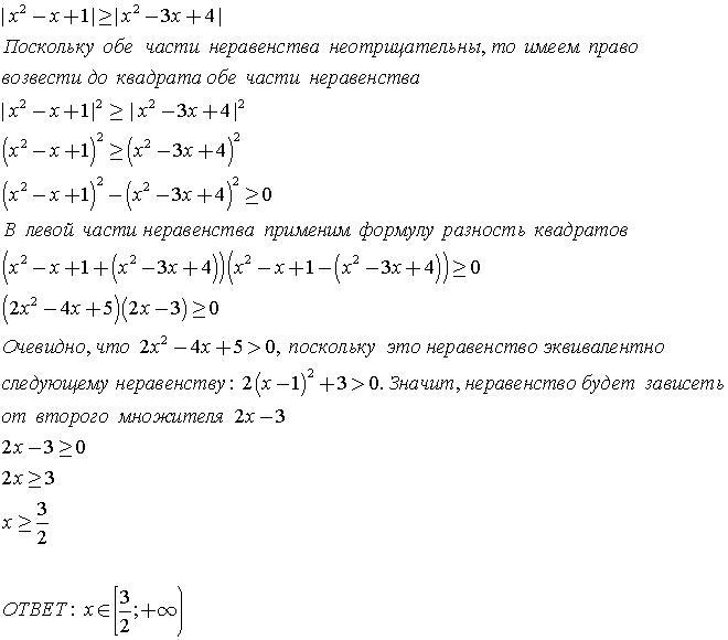
Ответ: фото.
Объяснение:
Приложения:

Вас заинтересует
1 год назад
1 год назад
1 год назад
1 год назад
3 года назад
8 лет назад