• Предмет: Математика
  • Автор: ФФФРРР
  • Вопрос задан 2 года назад

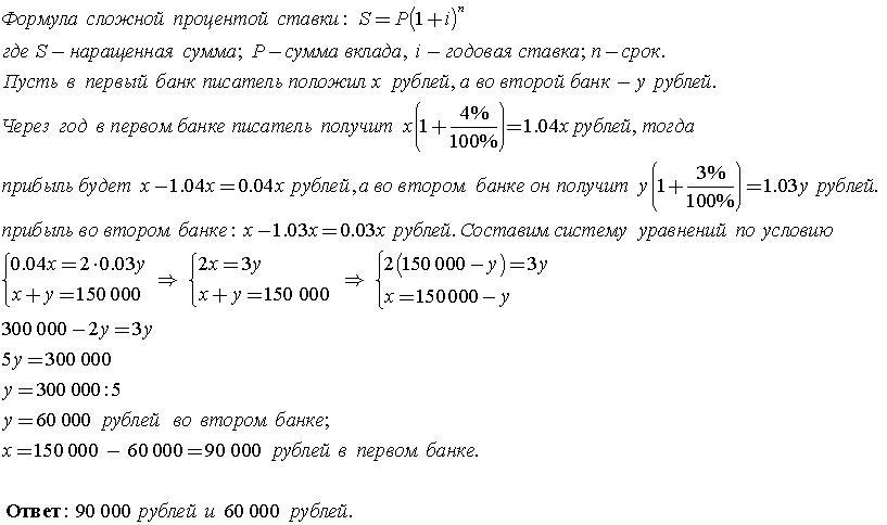
писатель получившая гонорар 150.000 руб решил положить эти деньги в банк для уменьшения риска он разделил всю сумму на две части и положил их в два Банка в 1 под 4% годовых а во 2 под 3 проценты годовых. через год первый вклад принёс доход в два раза больший чем второй. какую сумму положил писател в первый банк?​


ФФФРРР: помогите пожалуйста

Ответы

Ответ дал: Аноним
2

Решение смотрите на фото.....

Приложения:

Аноним: Сейчас проверю решение еще раз
Аноним: Нашел ошибку
ФФФРРР: хорошо. большое спасибо
Аноним: Поменял фото
ФФФРРР: спасибо огромное
Аноним: На здоровье!
Вас заинтересует