• Предмет: Алгебра
  • Автор: stroyivan1000
  • Вопрос задан 2 года назад

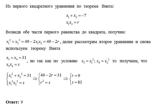
Для некоторых r и s оказалось, что если корни уравнения x2+7x+r=0 возвести в квадрат, то получатся корни уравнения x2−31x+s=0. Найдите r.


Simba2017: а в ответе что должно быть? число или выражение через s?
stroyivan1000: число
Simba2017: я не уверена что число
stroyivan1000: напиши хоть что нибудь
stroyivan1000: может и не число
Simba2017: откуда задание?
Аноним: r = 9
Аноним: решение надо?
Simba2017: да

Ответы

Ответ дал: Аноним
2

Ответ: r = 9

Объяснение:

Приложения:

Simba2017: отлично)
Вас заинтересует