• Предмет: Математика
  • Автор: ekaterina8094
  • Вопрос задан 2 года назад

решите пожалуйста 10 баллов даю​

Приложения:

Ответы

Ответ дал: lkvcv
2

Пошаговое объяснение:

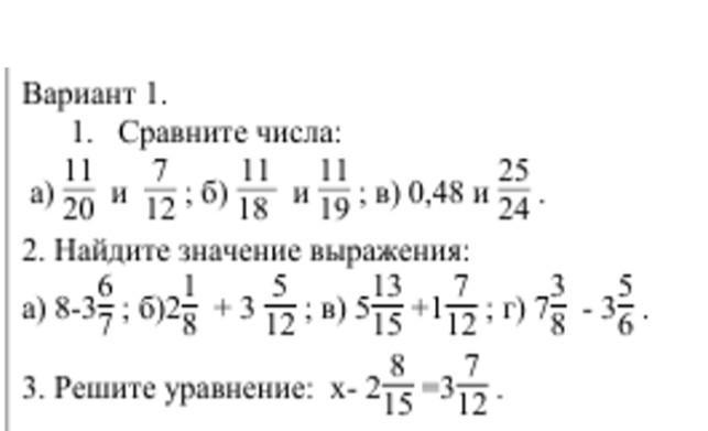
1. а) 11/20 < 7/12

б) 11/18 > 11/19

в) 0,48 < 25/24

2. а) 29/7

б) 5цел 13/24

в) 7цел 9/20

г) 85/24

3. x=6цел 7/60 или 6,116


lkvcv: смотря, что)
ekaterina8094: типо этого
ekaterina8094: в лс скину
lkvcv: да
lkvcv: жду)
ekaterina8094: добавьте меня в друзья
ekaterina8094: либо зайдите на меня и посмотрите мои вопросы
lkvcv: вам пошагово или просто ответы?
ekaterina8094: пошагово
lkvcv: ок)
Вас заинтересует