Ответы
Ответ дал:
1
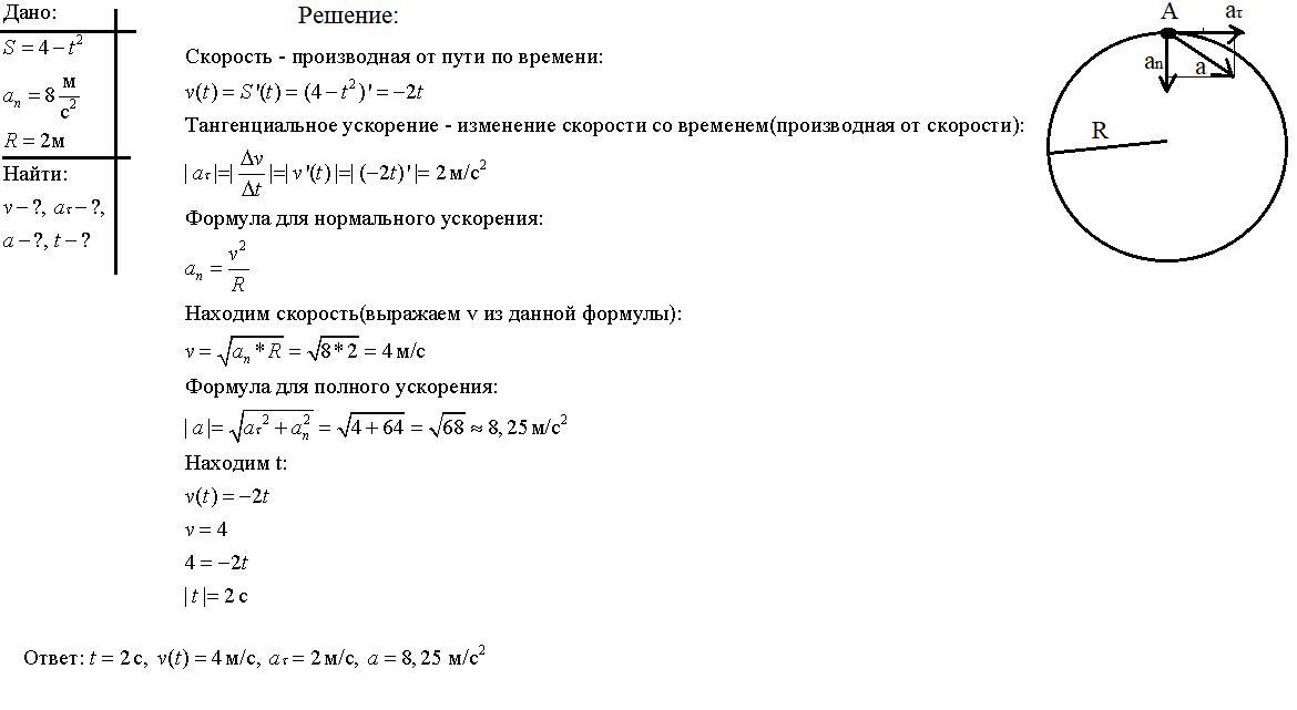
Решение во вложении.
Приложения:

Вас заинтересует
1 год назад
3 года назад
3 года назад
8 лет назад