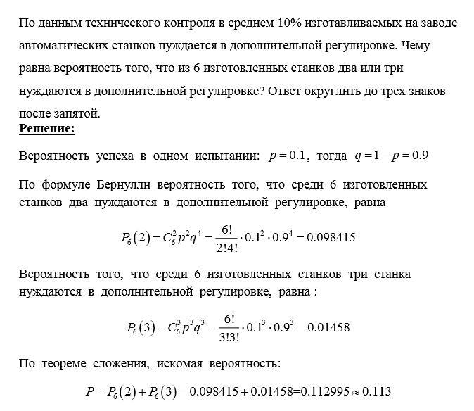
По данным технического контроля в среднем 10% изготавливаемых на заводе автоматических станков нуждается в дополнительной регулировке. Чему равна вероятность того, что из 6 изготовленных станков два или три нуждаются в дополнительной регулировке? Ответ округлить до трех знаков после запятой.
Ответы
Ответ дал:
3
Ответ: 0.113
Пошаговое объяснение:
Приложения:

Вас заинтересует
1 год назад
1 год назад
1 год назад
1 год назад
3 года назад
3 года назад
8 лет назад