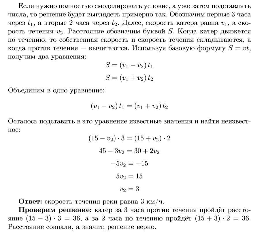
Решите задачу,выделяя три этапа математического моделирования.
Катер за 3 ч проходит против течения реки такое же расстояние,как за 2 часа по течению реки.Найдите скорость течения реки,если собственная скорость катера равна 15км/ч
(Если сможете составьте условие) :)
Ответы
Ответ дал:
6
Если возникнут какие-либо вопросы — задавайте. Если мой ответ оказался полезен, нажимайте «спасибо» и отмечайте его как «лучший ответ».
P. S. Если не расписывать решение так подробно, задача решается в несколько строк почти устно)
Приложения:

Вас заинтересует
1 год назад
1 год назад
1 год назад
1 год назад
3 года назад
3 года назад
8 лет назад