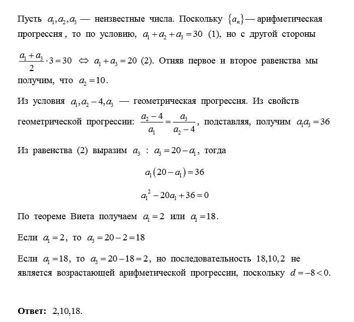
Сумма трех чисел составляющих возрастающую арифметическую прогрессию, равна 30. Если от второго числа отнять 4, а остальные числа оставить без изменений, то полученные числа составят геометрическую прогрессию. Найти эти числа. Варианты ответа
A 5 10 15
B 4 10 16
C 1 9 25
D 3 10 17
E 2 10 18
Ответы
Ответ дал:
1
Ответ: 2, 10, 18
Объяснение:
Приложения:

Вас заинтересует
1 год назад
1 год назад
1 год назад
3 года назад
3 года назад
8 лет назад