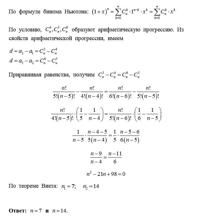
Коэффициенты пятого, шестого и седьмого членов разложения бинома

составляют арифметическую прогрессию. Найти n.
Аноним:
n = 7 и n = 14
извините, нажала кнопку случайно
Ответы
Ответ дал:
2
Ответ: n = 7; n = 14.
Пошаговое объяснение:
Приложения:
спасибо вам большое!
Вас заинтересует
2 года назад
2 года назад
2 года назад
2 года назад
3 года назад
9 лет назад