• Предмет: Алгебра
  • Автор: letta
  • Вопрос задан 11 лет назад

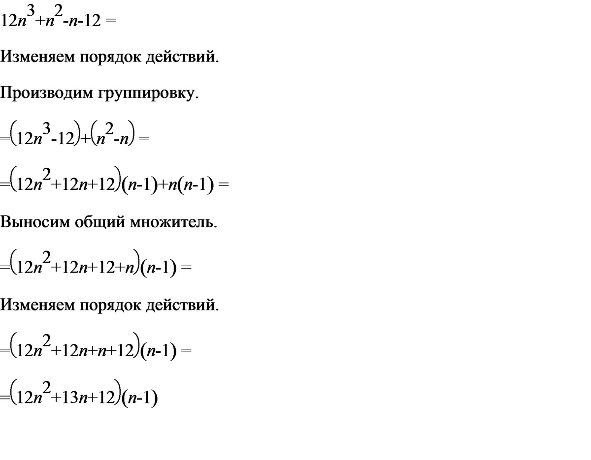
Разложите на множители:12n^3+n^2-n-12.

Ответы

Ответ дал: triolana
0

картинка

-----------------------------

Приложения:
Вас заинтересует