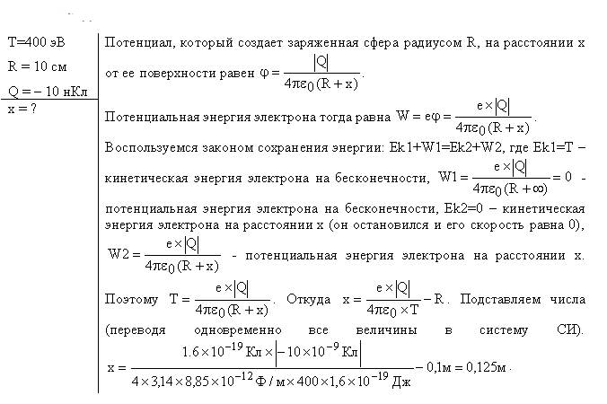
Электрон с энергией W = 400 эВ (в бесконечности) движется вдоль силовой линии по направлению к поверхности металлической заряженной сферы радиусом R= 10 см. Определить минимальное расстояние а, на которое приблизится электрон к поверхности сферы, если заряд ее q = -10 нКл.
Ответы
Ответ дал:
0
воооооооттт ууудааачиииииии
Приложения:

Вас заинтересует
2 года назад
2 года назад
8 лет назад
8 лет назад
10 лет назад