• Предмет: Математика
  • Автор: alexanderstalker
  • Вопрос задан 2 года назад

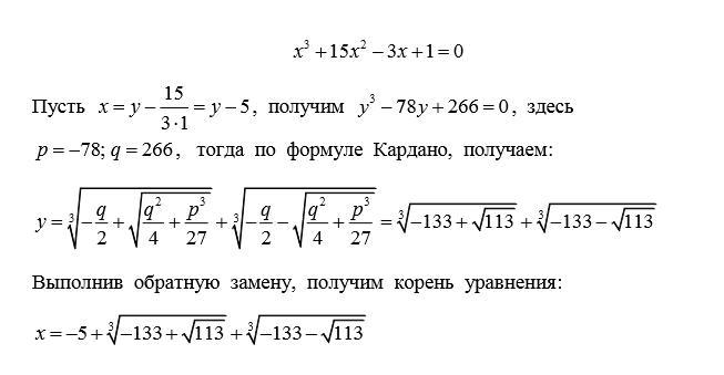
Решить алгебраическое уравнение

x^3 + 15x^2 - 3x + 1 = 0

Решение проверить подстановкой.


Аноним: Не хотите сами решить методом Кардано и сделать проверку , а?

Ответы

Ответ дал: Аноним
0

Проверку сами делайте. не буду над этим заморачивать голову.

Приложения:

alexanderstalker: Сейчас бы картинку вставить и умничать!Хорош!
alexanderstalker: спасибо
Вас заинтересует