• Предмет: Физика
  • Автор: mukamolovagalina
  • Вопрос задан 2 года назад

Помогите пожалуйста с решением и формулой срочно​

Приложения:

Ответы

Ответ дал: sofialitvin1409
1

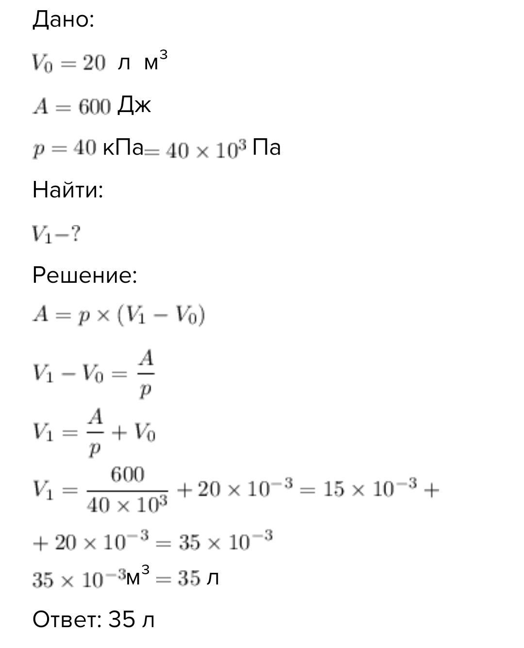
Ответ: готово

Объяснение:

Приложения:

mukamolovagalina: спасибо большое
Вас заинтересует