Ответы
Ответ дал:
2
Ответ:.........
Пошаговое объяснение:
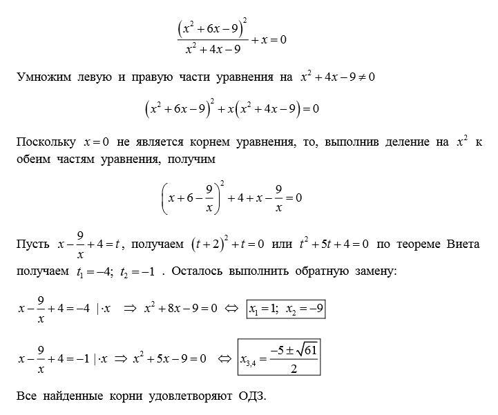
Приложения:

Вас заинтересует
1 год назад
1 год назад
1 год назад
1 год назад
3 года назад
3 года назад
8 лет назад