• Предмет: Физика
  • Автор: Rrrrrrrrrrrrrrrr2
  • Вопрос задан 2 года назад

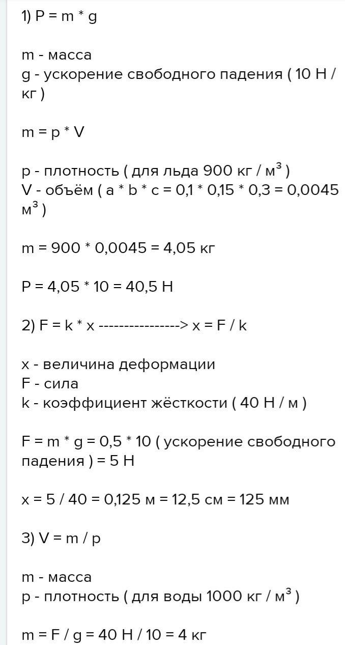
25 баллов Очень срочно! Помогите,пожалуйста!Определить вес бруска размером 30×20×15 (см), сделанного из бетона.
Определить на какую длину растянется пружина жёсткостью К=1000 Н/м (Н- ньютон),(м-Метр), если на нее подвесить этот брусок

Ответы

Ответ дал: nikilodio98
0

Ответ:

на фото всё---------------

Приложения:

Rrrrrrrrrrrrrrrr2: Это не то решение, там вообще ничего не подходит
nikilodio98: извиняюсь, не туда отправила,не хотела
Вас заинтересует