• Предмет: Математика
  • Автор: glazaceva20070209
  • Вопрос задан 2 года назад

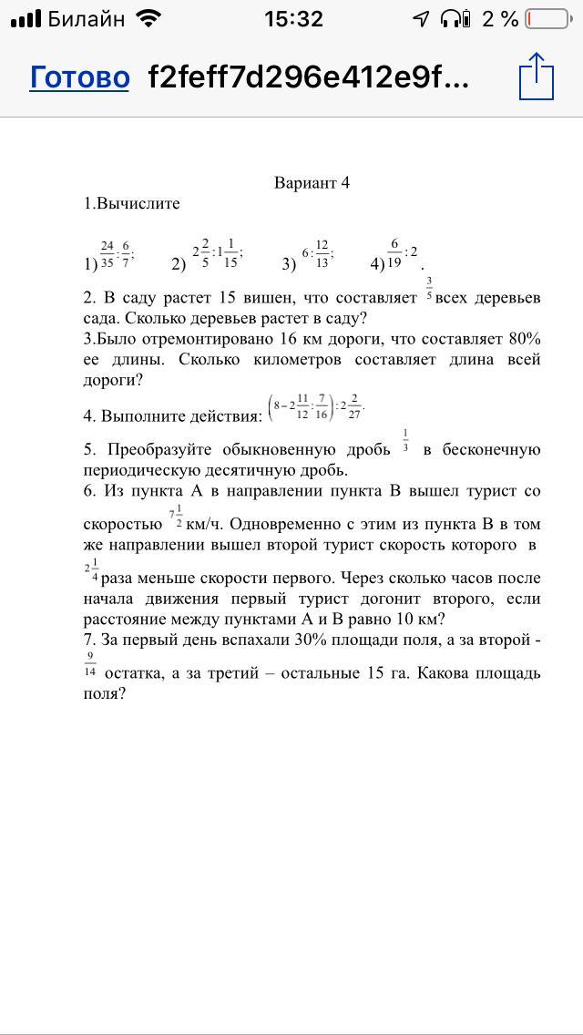
ДАЮ 40БАЛЛОВ!ПОМОГИТЕ С ДЗ ПО МАТЕМАТИКЕ,ВСЕ НОМЕРА

Приложения:

Ответы

Ответ дал: kama5122
2

1)24/35 :6/7=24/35*7/6=4/5

2)2 2/5 : 1 1/5 =12/5*5/6=2

3)6:12/13=6/1*13/12=6 1/2

4)6/19:2=6/19*1/2=3/19

Вас заинтересует