• Предмет: Математика
  • Автор: olghariabushienko
  • Вопрос задан 2 года назад

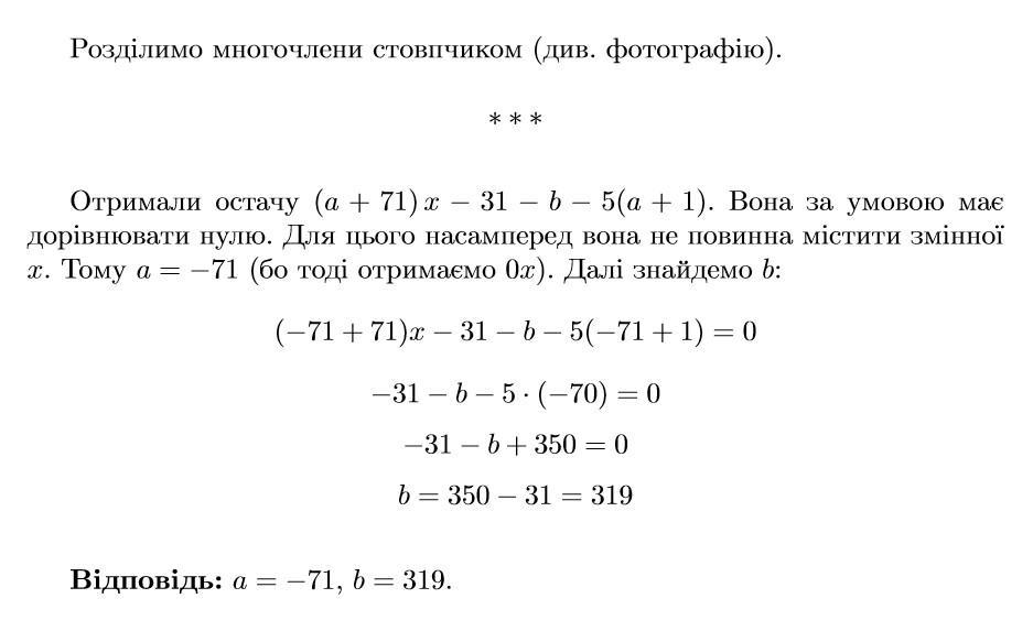
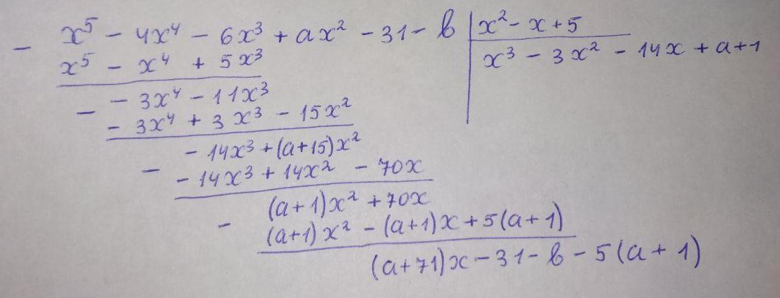
При яких значеннях а і b многочлен x^5-4x^4-6x^3+ax^2-31-b ділиться без остачі на x^2-x+5?

Ответы

Ответ дал: genius20
2

Якщо що-небудь буде незрозуміло — запитуйте. Якщо моя відповідь виявилася корисною, нажимайте «спасибі» й відмічайте її як «найкращу відповідь».

Приложения:
Вас заинтересует