• Предмет: Математика
  • Автор: chon03
  • Вопрос задан 2 года назад

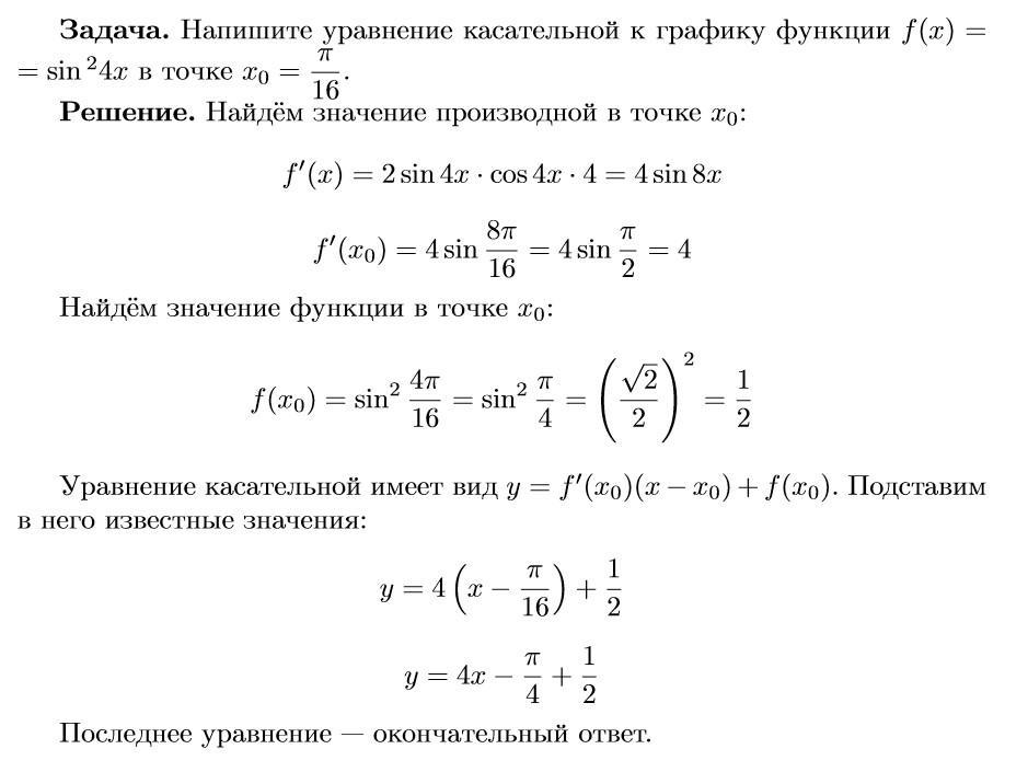
Напишите уравнение касательной к графику функции
f(x) =  \sin ^{2} 4x
в точке
x0 =  \frac{\pi}{16}

Ответы

Ответ дал: genius20
1

Если возникнут какие-либо вопросы — задавайте. Если мой ответ оказался полезен, нажимайте «спасибо» и отмечайте его как «лучший ответ».

Приложения:
Вас заинтересует