• Предмет: Алгебра
  • Автор: ermashova03
  • Вопрос задан 2 года назад

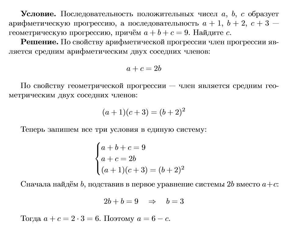
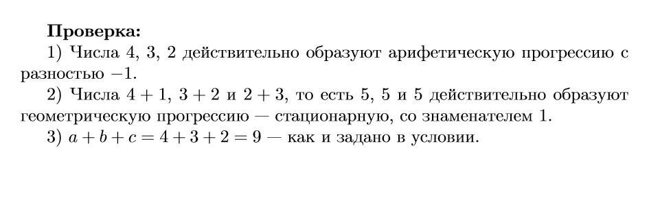
Последовательность
положительных чисел a, b,
с образует арифметическую
прогрессию, а
последовательность а+ 1, b+ 2, c+
3 - геометрическую прогрессию,
причём здесь a+b+c+ 9.
Найдите с:​


NNNLLL54: условие проверь
ermashova03: оно так и есть
ermashova03: Я сама не поняла
ermashova03: наверное =9

Ответы

Ответ дал: genius20
0

Если возникнут какие-либо вопросы — задавайте. Если мой ответ оказался полезен, нажимайте «спасибо» и отмечайте его как «лучший ответ».

Приложения:
Вас заинтересует