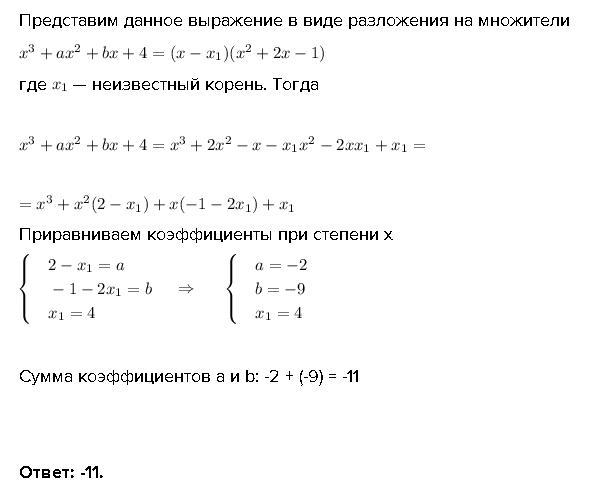
Найдите сумму коэффициентов a и b кубического многочлена x3+ax2+bx+4, имеющего три различных корня, два из которых являются корнями квадратного трехчлена x2+2x–1.
Ответы
Ответ дал:
0
Ответ: -11.
Объяснение:
Приложения:
Вас заинтересует
2 года назад
2 года назад
2 года назад
2 года назад
3 года назад
9 лет назад
9 лет назад