Даю 15. Помогите решить одну из двух задач в прикрепленных изображениях: рекуррентное соотношение или заданный многочлен.
Приложения:


antonovm:
Во втором уравнении корни 0 , 1 , 3 и ещё два комплексных ( по схеме Горнера , уголком , разложением на множители , вообщем скучно и нудно )
Ответы
Ответ дал:
1
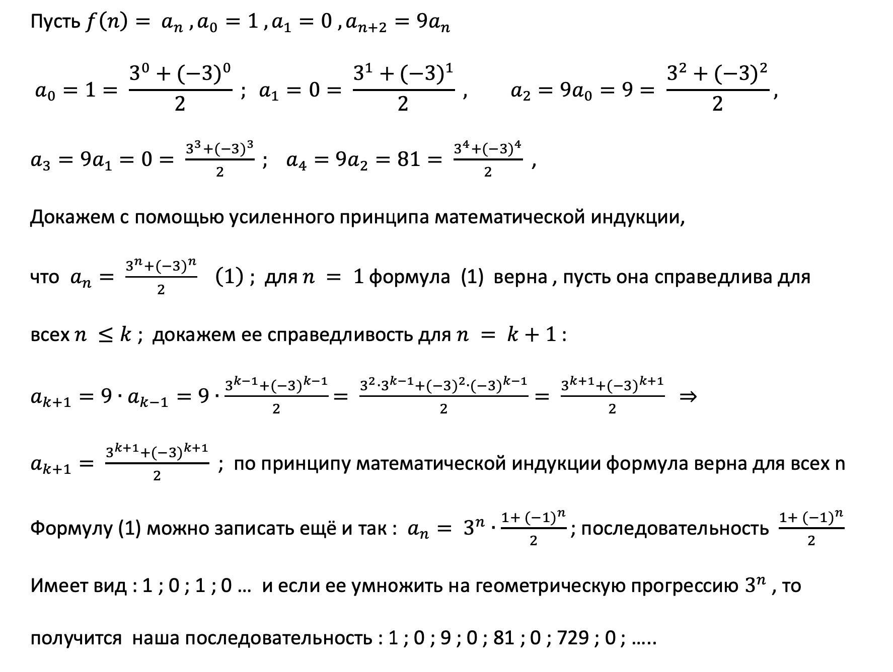
№ 1
Решение : //////////////////////////////////
Приложения:

Вас заинтересует
1 год назад
1 год назад
1 год назад
1 год назад
3 года назад
3 года назад
8 лет назад
8 лет назад