Ответы
Ответ дал:
0
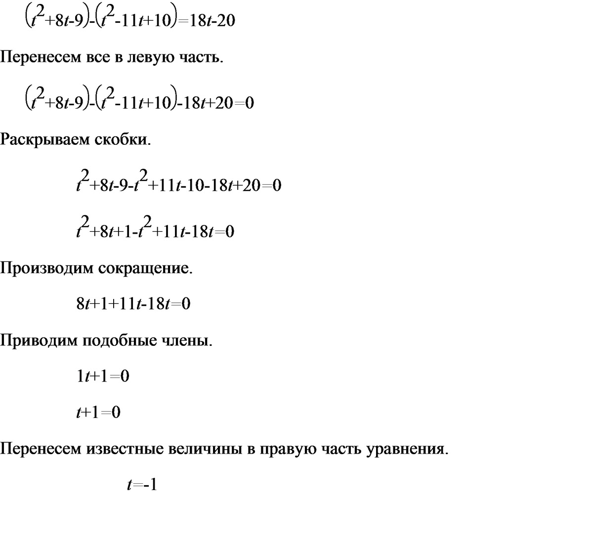
(t^2+8t-9)-(t^2-11t+10)=18t-20;
t^2+8t-9-t^2+11t-10-18t+20=0;
t-1=0;
t=1
Ответ дал:
0
картинка
-------------------------------
Приложения:

Вас заинтересует
2 года назад
8 лет назад
10 лет назад
10 лет назад