• Предмет: Геометрия
  • Автор: Аноним
  • Вопрос задан 2 года назад

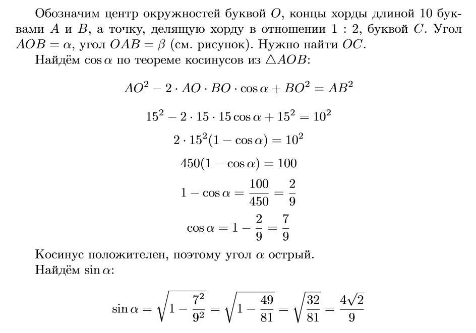
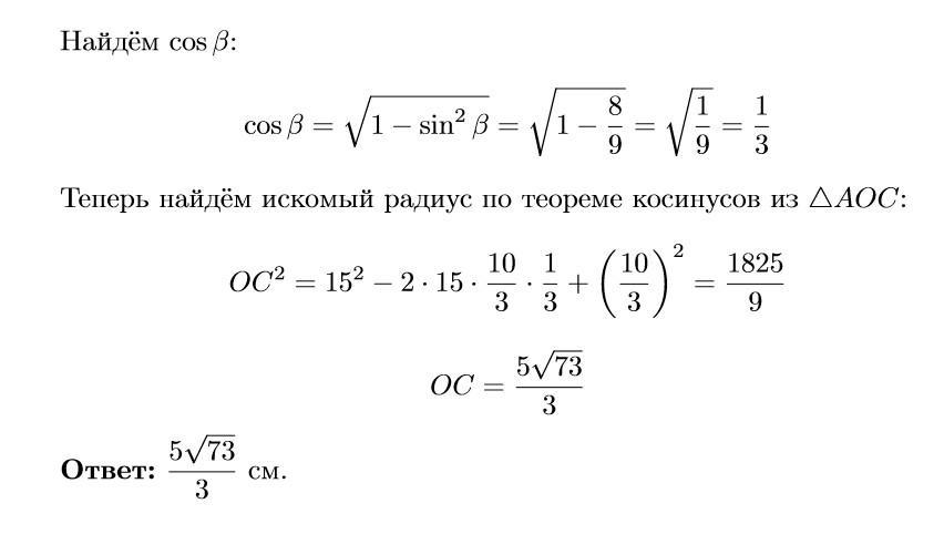
даны две концентрические линии окружности.радиус самой длинной линии окружности 15 см,в ней проведена хорда длиной 10 см.маленькая линия окружности делит эту хорду на 3 равных части.найти радиус маленькой линии окружности.
было бы желательно к решению рисунок.​
СРОЧНО!

Ответы

Ответ дал: genius20
2

Если возникнут какие-либо вопросы — задавайте.

Приложения:

Simba2017: я по пифагору решала
genius20: Да, ваше решение лаконичнее) А я пустил в ход тяжёлую артиллерию
Ответ дал: Simba2017
2

..............................................

Приложения:
Вас заинтересует