• Предмет: Математика
  • Автор: sawa0000
  • Вопрос задан 2 года назад

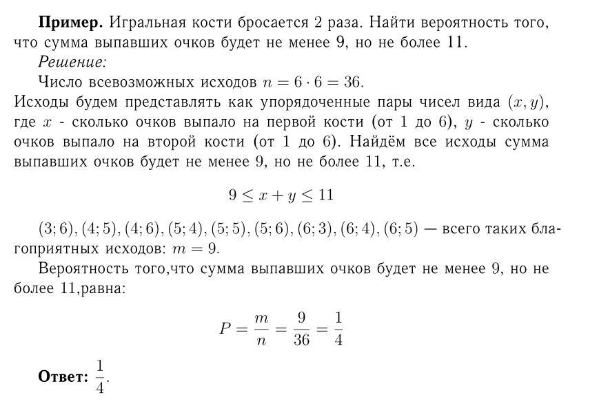
Игральная кости бросается 2 раза,тогда вероятность того,что сумма выпавших очков будет не менее 9, но не более 11,равна ....
Помогите пожалуйста!!!

Ответы

Ответ дал: sergeevaolga5
4

Ответ:

0,25

Пошаговое объяснение:

P=m/n

n=6*6=36  - общее количество исходов

m=9 - благоприятное количество исходов

m={(3;6), (4;5), (4;6), (5;4), (5;5), (5;6), (6;3), (6;4), (6;5)}

Вероятность события P=9/36 = 1/4 = 0,25


mellynteyloris: 0,25
Аноним: Проверьте решение.
Аноним: впервые слышу о благоприятном количестве)))))))
Ответ дал: Аноним
2

Ответ: ..............

Пошаговое объяснение:

Приложения:
Вас заинтересует